| Availability: | |
|---|---|
| Quantity: | |
STV-40-DN400-PLC
USUN
STV-40-DN400-PLC
USUN brand Model :STV40-DN400-PLC PLC Type Digital safety pressure testing bench pressure range up to 40 MPA
STV-40-DN400-PLC
Description: STV - Safety Valve test bench
40- Maximum pressure 40MPa (optional)
DN400- maximum diameter 400mm
PLC - The control mode is semi automatic PLC intelligent type
The safety valve setting test bench is a new pressure testing device developed by our company with reference to GB/T 12242-2005 (Pressure Release Device, Performance Test Specification) for adjusting and testing the setting pressure of safety valves.
Function and features:
The digital display control safety valve comprehensive calibration platform uses high-pressure air as a medium to test the sealing performance, popping pressure, reseating pressure, etc. of various safety valves, and assess their pressure safety performance.
Typical applications:
Used for performance testing of DN15-400mm flange safety valves, threaded safety valves, full/micro opening safety valves, conventional thick and thin flange safety valves, domestic/imported safety valves, spring direct load safety valves, safety valves with power assisted functions, and safety valves with supplementary loads.
The equipment meets the requirements of national standards and is suitable for performance testing and regular inspections of safety valves by quality supervision bureaus, boiler inspection institutes, safety valve manufacturers, and safety valve users.
Technical Parameters
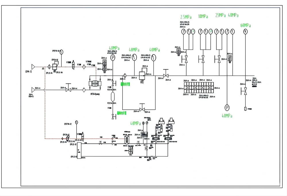
System composition
It mainly consists of a power system, a work piece clamping system, a data acquisition and testing system, an electrical control and output system, etc.
1. Power system:
Boosting pump GBT60: Drive pressure 5-7 bar;
Output pressure 0-400 bar;
Provide pressure for high-pressure output;
The high-pressure power configuration varies depending on the pressure range. The equipment reserves a high-pressure gas interface (such as a nitrogen cylinder or high-pressure gas source) that can directly enter the system to provide a high-pressure gas source for detection.
2. Work piece clamping system:
This clamping system uses oil cylinders of corresponding specifications for tightening, and the clamping force fully meets the pressure requirements of the safety valve;
The safety valve is connected to the high-pressure pump gas pipeline using appropriate connection fixtures according to the specifications;
The clamping of the oil cylinder ensures the sealing between the tested part and the pipeline, with two separate operations.20T/30T clamping force safety valve mounting socket (DN200/DN400 safety valve mounting socket) clamping power system: using USUN's self-made air liquid booster pump AHD64WL, the pressure is infinitely adjustable, the pressure is constant, and the clamping is smooth.
3. Data collection and testing system:
The pressure acquisition system consists of a micro controller, digital display, pressure transmitter, etc. It collects pressure values in real time, automatically controls pressure boosting and compensation, clamping pressure display, clamping protection, etc.
(1) The digital display meter automatically collects the take-off pressure and recoil pressure;
(2) Holding time, pressure, pressure difference setting;
(3) Selection of clamping force.
Operating panels introduction :
Product real photos
USUN brand Model :STV40-DN400-PLC PLC Type Digital safety pressure testing bench pressure range up to 40 MPA
STV-40-DN400-PLC
Description: STV - Safety Valve test bench
40- Maximum pressure 40MPa (optional)
DN400- maximum diameter 400mm
PLC - The control mode is semi automatic PLC intelligent type
The safety valve setting test bench is a new pressure testing device developed by our company with reference to GB/T 12242-2005 (Pressure Release Device, Performance Test Specification) for adjusting and testing the setting pressure of safety valves.
Function and features:
The digital display control safety valve comprehensive calibration platform uses high-pressure air as a medium to test the sealing performance, popping pressure, reseating pressure, etc. of various safety valves, and assess their pressure safety performance.
Typical applications:
Used for performance testing of DN15-400mm flange safety valves, threaded safety valves, full/micro opening safety valves, conventional thick and thin flange safety valves, domestic/imported safety valves, spring direct load safety valves, safety valves with power assisted functions, and safety valves with supplementary loads.
The equipment meets the requirements of national standards and is suitable for performance testing and regular inspections of safety valves by quality supervision bureaus, boiler inspection institutes, safety valve manufacturers, and safety valve users.
Technical Parameters
System composition
It mainly consists of a power system, a work piece clamping system, a data acquisition and testing system, an electrical control and output system, etc.
1. Power system:
Boosting pump GBT60: Drive pressure 5-7 bar;
Output pressure 0-400 bar;
Provide pressure for high-pressure output;
The high-pressure power configuration varies depending on the pressure range. The equipment reserves a high-pressure gas interface (such as a nitrogen cylinder or high-pressure gas source) that can directly enter the system to provide a high-pressure gas source for detection.
2. Work piece clamping system:
This clamping system uses oil cylinders of corresponding specifications for tightening, and the clamping force fully meets the pressure requirements of the safety valve;
The safety valve is connected to the high-pressure pump gas pipeline using appropriate connection fixtures according to the specifications;
The clamping of the oil cylinder ensures the sealing between the tested part and the pipeline, with two separate operations.20T/30T clamping force safety valve mounting socket (DN200/DN400 safety valve mounting socket) clamping power system: using USUN's self-made air liquid booster pump AHD64WL, the pressure is infinitely adjustable, the pressure is constant, and the clamping is smooth.
3. Data collection and testing system:
The pressure acquisition system consists of a micro controller, digital display, pressure transmitter, etc. It collects pressure values in real time, automatically controls pressure boosting and compensation, clamping pressure display, clamping protection, etc.
(1) The digital display meter automatically collects the take-off pressure and recoil pressure;
(2) Holding time, pressure, pressure difference setting;
(3) Selection of clamping force.
Operating panels introduction :
Product real photos