| Availability: | |
|---|---|
| Quantity: | |
Model :US-AT10
USUN
Model :US-AT10
Usun Model :US-AT130 type Maximum 100 MPA 160mm driven double acting
pneumatic hydraulic pressure pump system,pneumatic driven liquid pump system
General Information for Air driven hydraulic pumps
USUN air driven liquid pumps are ratio devices that utilize low pressure compressed
air driving a larger diameter piston (area x pressure) which is linearly connected to a smaller
hydraulic piston/plunger. Using this ratio principal, a higher hydraulic pressure can be generated.
Usun Pump model numbers reflect the pumps nominal pressure ratio, while the technical data
indicates exact ratios. The outlet stall pressure is easy to set by adjusting the air drive pressure
through a simple air pressure regulator.
By multiplying the pressure ratio by the available shop
air pressure, the nominal liquid pressure can be calculated.
Exmple ( Pump Model: AT100 liquid pump)
Air drive piston area ( 160mm Ø)
Hydraulic plunger area( 16mm Ø)
Actual ratio = 100:1
1. AIR DRIVE SECTION
The air drive section consists of a light weight piston complete with seals running inside an
aluminum barrel. The diameter of the air piston is 80mm. When compressed air is supplied to
the pump the air pushes the air piston down on a compression stroke
( forces fluid out of the liquid end).
Under the control of pilot pins (poppet valve) triggered at each end of the stroke
2. HYDRAULIC SECTION (Wetted End)
The hydraulic section of an air driven liquid pump consists of 4 main pieces, the hydraulic body,
the piston/plunger, the check valves and the main high pressure seal. The hydraulic
piston/plunger is directly linked to the air piston and it is housed inside the hydraulic body and
its movement up and down creates the liquid flow into and out of the pump through the check
valves. The check valves are spring loaded and on the suction stroke the inlet check valve
opens to the maximum allowing fluid into the hydraulic body and on the compression stroke the
inlet check valve closes and the discharge check valve opens forcing the pumped fluid into the
process.
The main high pressure seal is located within the hydraulic body and the piston/plunger seals
against this during operation. There are different materials and designs of high pressure seals
depending on the fluid being pumped and the maximum pressures of the pump, however the
standard seals are suitable for both water and hydraulic fluid use.
USUN air driven liquid pumps are self-priming, However, high ratio pumps are more difficult to
Prime and may require bleeding. In general, it is not recommended to use an air- line lubricator.
USUN air driven liquid pumps cycle automatically as the outlet pressure increases the
resistance also increases and the cycle rate decreases until the pump stops automatically
when the output pressure forces are equal. This is referred to as the stall condition.
The pump will restart with a slight drop in the outlet pressure or an increase in the air drive
pressure. Pump performance can be affected by a number of conditions, such as freezing of the
exhaust muffler or pilot valves (which is caused by moisture in air lines), inadequate inlet air-line
sizes and dirty filers. When operating the pumps on a continuous basis, we recommend you use
a maximum cycle rate of 50~60 cycles per minute.
This will both increase service intervals and assist in preventing ice forming
at the exhaust. An air supply dryer will also assist in reducing icing up.
To obtain best overall performance, it is recommended not to reduce the indicated port sizes
and consult We for flow conditions not shown in charts.
Typical applications for air driven Liquid pumps
Key features
1. Realiable ,Easy to Maintain ,compact and robust
2. No heat,flame or spark risk
3. Infinitely variable output pressure and flow capability
4. Air driven Models do not require electrical connection ,easy to apply automatic controls
5. Wide range of models and controls and options
6.Seals system designed for long working life,No airline lubricated required
7. Wide range of standard and customized liquid pump systems
Main technical data
Typical technical data for air driven liquid pumps
Technical data Base on air driven at 7Bar , air consumption is around 0.9M3 per min | |||||||||||||||||||||
Base on air driven pressure at 7Bar | |||||||||||||||||||||
Model | Piston/Rod diameter ø(mm) | Displacement per stroke (mL) | Liquid IN | Liquid OUT | Maximum outlet pressyre Bar@at 8.3Bar | Liquid Outlet pressure (Bar) 1Bar=0.1Mpa=1.019Kg/cm² | |||||||||||||||
0 | 20 | 40 | 70 | 100 | 150 | 200 | 300 | 400 | 500 | 600 | 700 | 900 | 1200 | 1700 | 2350 | ||||||
Flow rate L/min (L/min) | |||||||||||||||||||||
AT10 | 50 | 294.52 | NPT3/4'' | NPT3/4" | 83 | 35.34 | 26.51 | 20.62 | 17.67 | 11.78 | |||||||||||
AT16 | 40 | 188.5 | NPT3/4" | NPT3/4" | 132.8 | 22.62 | 16.97 | 13.2 | 11.31 | 7.54 | |||||||||||
AT20 | 35 | 144.32 | NPT3/4" | NPT3/4" | 166 | 17.32 | 14.43 | 12.99 | 11.55 | 10.1 | 0 | ||||||||||
AT28 | 30 | 106.03 | NPT1/2" | NPT1/2" | 232.4 | 12.72 | 10.6 | 9.54 | 8.48 | 7.42 | 6.36 | 0 | |||||||||
AT40 | 25 | 73.63 | NPT1/2" | NPT1/2" | 332 | 8.84 | 7.36 | 6.63 | 5.89 | 5.15 | 4.42 | 3.68 | 0 | ||||||||
AT64 | 20 | 47.12 | NPT3/8" | NPT3/8" | 498 | 5.65 | 4.71 | 4.24 | 3.77 | 3.3 | 2.83 | 2.36 | 1.88 | 1.41 | |||||||
AT80 | 18 | 38.17 | NPT3/8" | NPT3/8" | 664 | 4.58 | 3.82 | 3.44 | 3.05 | 2.67 | 2.29 | 1.91 | 1.53 | 1.34 | 1.15 | ||||||
AT100 | 16 | 30.16 | NPT3/8" | NPT3/8" | 830 | 3.62 | 3.32 | 3.02 | 2.87 | 2.56 | 2.26 | 1.81 | 1.51 | 1.21 | 1.06 | 0.9 | 0 | ||||
AT130 | 14 | 23.09 | NPT3/8" | NPT3/8" | 1079 | 2.77 | 2.66 | 2.54 | 2.31 | 2.08 | 1.85 | 1.62 | 1.39 | 1.15 | 0.92 | 0.81 | 0.69 | 0.23 | |||
AT170 | 12 | 12.44 | NPT3/8" | NPT3/8" | 1411 | 1.49 | 1.43 | 1.37 | 1.31 | 1.24 | 1.12 | 1 | 0.87 | 0.75 | 0.62 | 0.5 | 0.44 | 0.37 | 0.12 | ||
AT240 | 10 | 8.64 | NPT3/8" | *HF4 | 1992 | 1.04 | 0.99 | 0.95 | 0.91 | 0.86 | 0.78 | 0.69 | 0.6 | 0.52 | 0.43 | 0.35 | 0.3 | 0.26 | 0.22 | 0.17 | |
AT300 | 9 | 7.32 | NPT1/4" | *HF4 | 2490 | 0.88 | 0.84 | 0.84 | 0.81 | 0.77 | 0.73 | 0.66 | 0.59 | 0.51 | 0.44 | 0.37 | 0.33 | 0.29 | 0.33 | 0.18 | |
AT400 | 8 | 5.53 | NPT1/4" | *HF4 | 3320 | 0.66 | 0.64 | 0.64 | 0.61 | 0.58 | 0.55 | 0.5 | 0.44 | 0.39 | 0.33 | 0.28 | 0.25 | 0.22 | 0.21 | 0.19 | 0.14 |
Remark 1) Maxium outlet pressure are at an air driven pressure of 8 bar or 116 PSI ,for long life using
of such pump ,we suggest that air driven pressure should be not more than 8 Bar .
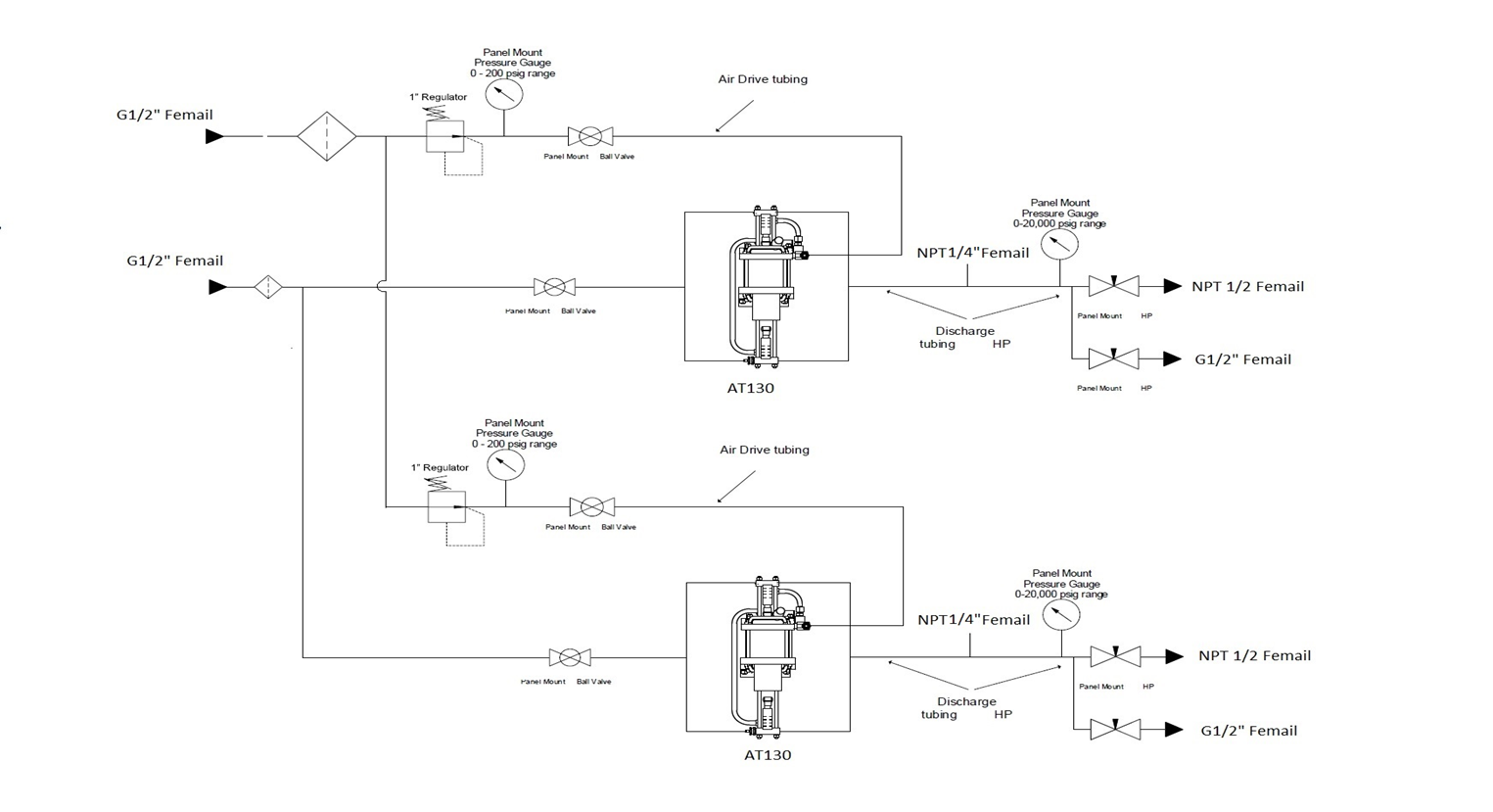
Customized diagram of such air driven hydraulic pumps
Usun Model :US-AT130 type Maximum 100 MPA 160mm driven double acting
pneumatic hydraulic pressure pump system,pneumatic driven liquid pump system
General Information for Air driven hydraulic pumps
USUN air driven liquid pumps are ratio devices that utilize low pressure compressed
air driving a larger diameter piston (area x pressure) which is linearly connected to a smaller
hydraulic piston/plunger. Using this ratio principal, a higher hydraulic pressure can be generated.
Usun Pump model numbers reflect the pumps nominal pressure ratio, while the technical data
indicates exact ratios. The outlet stall pressure is easy to set by adjusting the air drive pressure
through a simple air pressure regulator.
By multiplying the pressure ratio by the available shop
air pressure, the nominal liquid pressure can be calculated.
Exmple ( Pump Model: AT100 liquid pump)
Air drive piston area ( 160mm Ø)
Hydraulic plunger area( 16mm Ø)
Actual ratio = 100:1
1. AIR DRIVE SECTION
The air drive section consists of a light weight piston complete with seals running inside an
aluminum barrel. The diameter of the air piston is 80mm. When compressed air is supplied to
the pump the air pushes the air piston down on a compression stroke
( forces fluid out of the liquid end).
Under the control of pilot pins (poppet valve) triggered at each end of the stroke
2. HYDRAULIC SECTION (Wetted End)
The hydraulic section of an air driven liquid pump consists of 4 main pieces, the hydraulic body,
the piston/plunger, the check valves and the main high pressure seal. The hydraulic
piston/plunger is directly linked to the air piston and it is housed inside the hydraulic body and
its movement up and down creates the liquid flow into and out of the pump through the check
valves. The check valves are spring loaded and on the suction stroke the inlet check valve
opens to the maximum allowing fluid into the hydraulic body and on the compression stroke the
inlet check valve closes and the discharge check valve opens forcing the pumped fluid into the
process.
The main high pressure seal is located within the hydraulic body and the piston/plunger seals
against this during operation. There are different materials and designs of high pressure seals
depending on the fluid being pumped and the maximum pressures of the pump, however the
standard seals are suitable for both water and hydraulic fluid use.
USUN air driven liquid pumps are self-priming, However, high ratio pumps are more difficult to
Prime and may require bleeding. In general, it is not recommended to use an air- line lubricator.
USUN air driven liquid pumps cycle automatically as the outlet pressure increases the
resistance also increases and the cycle rate decreases until the pump stops automatically
when the output pressure forces are equal. This is referred to as the stall condition.
The pump will restart with a slight drop in the outlet pressure or an increase in the air drive
pressure. Pump performance can be affected by a number of conditions, such as freezing of the
exhaust muffler or pilot valves (which is caused by moisture in air lines), inadequate inlet air-line
sizes and dirty filers. When operating the pumps on a continuous basis, we recommend you use
a maximum cycle rate of 50~60 cycles per minute.
This will both increase service intervals and assist in preventing ice forming
at the exhaust. An air supply dryer will also assist in reducing icing up.
To obtain best overall performance, it is recommended not to reduce the indicated port sizes
and consult We for flow conditions not shown in charts.
Typical applications for air driven Liquid pumps
Key features
1. Realiable ,Easy to Maintain ,compact and robust
2. No heat,flame or spark risk
3. Infinitely variable output pressure and flow capability
4. Air driven Models do not require electrical connection ,easy to apply automatic controls
5. Wide range of models and controls and options
6.Seals system designed for long working life,No airline lubricated required
7. Wide range of standard and customized liquid pump systems
Main technical data
Typical technical data for air driven liquid pumps
Technical data Base on air driven at 7Bar , air consumption is around 0.9M3 per min | |||||||||||||||||||||
Base on air driven pressure at 7Bar | |||||||||||||||||||||
Model | Piston/Rod diameter ø(mm) | Displacement per stroke (mL) | Liquid IN | Liquid OUT | Maximum outlet pressyre Bar@at 8.3Bar | Liquid Outlet pressure (Bar) 1Bar=0.1Mpa=1.019Kg/cm² | |||||||||||||||
0 | 20 | 40 | 70 | 100 | 150 | 200 | 300 | 400 | 500 | 600 | 700 | 900 | 1200 | 1700 | 2350 | ||||||
Flow rate L/min (L/min) | |||||||||||||||||||||
AT10 | 50 | 294.52 | NPT3/4'' | NPT3/4" | 83 | 35.34 | 26.51 | 20.62 | 17.67 | 11.78 | |||||||||||
AT16 | 40 | 188.5 | NPT3/4" | NPT3/4" | 132.8 | 22.62 | 16.97 | 13.2 | 11.31 | 7.54 | |||||||||||
AT20 | 35 | 144.32 | NPT3/4" | NPT3/4" | 166 | 17.32 | 14.43 | 12.99 | 11.55 | 10.1 | 0 | ||||||||||
AT28 | 30 | 106.03 | NPT1/2" | NPT1/2" | 232.4 | 12.72 | 10.6 | 9.54 | 8.48 | 7.42 | 6.36 | 0 | |||||||||
AT40 | 25 | 73.63 | NPT1/2" | NPT1/2" | 332 | 8.84 | 7.36 | 6.63 | 5.89 | 5.15 | 4.42 | 3.68 | 0 | ||||||||
AT64 | 20 | 47.12 | NPT3/8" | NPT3/8" | 498 | 5.65 | 4.71 | 4.24 | 3.77 | 3.3 | 2.83 | 2.36 | 1.88 | 1.41 | |||||||
AT80 | 18 | 38.17 | NPT3/8" | NPT3/8" | 664 | 4.58 | 3.82 | 3.44 | 3.05 | 2.67 | 2.29 | 1.91 | 1.53 | 1.34 | 1.15 | ||||||
AT100 | 16 | 30.16 | NPT3/8" | NPT3/8" | 830 | 3.62 | 3.32 | 3.02 | 2.87 | 2.56 | 2.26 | 1.81 | 1.51 | 1.21 | 1.06 | 0.9 | 0 | ||||
AT130 | 14 | 23.09 | NPT3/8" | NPT3/8" | 1079 | 2.77 | 2.66 | 2.54 | 2.31 | 2.08 | 1.85 | 1.62 | 1.39 | 1.15 | 0.92 | 0.81 | 0.69 | 0.23 | |||
AT170 | 12 | 12.44 | NPT3/8" | NPT3/8" | 1411 | 1.49 | 1.43 | 1.37 | 1.31 | 1.24 | 1.12 | 1 | 0.87 | 0.75 | 0.62 | 0.5 | 0.44 | 0.37 | 0.12 | ||
AT240 | 10 | 8.64 | NPT3/8" | *HF4 | 1992 | 1.04 | 0.99 | 0.95 | 0.91 | 0.86 | 0.78 | 0.69 | 0.6 | 0.52 | 0.43 | 0.35 | 0.3 | 0.26 | 0.22 | 0.17 | |
AT300 | 9 | 7.32 | NPT1/4" | *HF4 | 2490 | 0.88 | 0.84 | 0.84 | 0.81 | 0.77 | 0.73 | 0.66 | 0.59 | 0.51 | 0.44 | 0.37 | 0.33 | 0.29 | 0.33 | 0.18 | |
AT400 | 8 | 5.53 | NPT1/4" | *HF4 | 3320 | 0.66 | 0.64 | 0.64 | 0.61 | 0.58 | 0.55 | 0.5 | 0.44 | 0.39 | 0.33 | 0.28 | 0.25 | 0.22 | 0.21 | 0.19 | 0.14 |
Remark 1) Maxium outlet pressure are at an air driven pressure of 8 bar or 116 PSI ,for long life using
of such pump ,we suggest that air driven pressure should be not more than 8 Bar .
Customized diagram of such air driven hydraulic pumps